o ambiente tem catorze diagramas é esse já ganhamos pode classificar bem estruturado e comportamentais rompeu 7 que são classificados como estruturais na verdade não vou passar o sétimo passar em quatro deles para poder mostrar o conselho de administração em outros é 3 vou deixar de fora da slide quem quiser se aprofundar no ambiente pode dar uma olhada no que ele vai viver esse clima aqui eu posso comprar por exemplo de disciplina nós vamos mostrar que são os quatro é estruturais ou na categoria super aos 4 e 6 4 o diagrama de praças em é de
classe além do objeto de componentes e de implantação é nada de olho você passa uma visão geral sobre cada um desses já ganso vai te ensinar os diagramas não precisamente a ter aulas vão precisar ter bastante o papel do curso é hoje voz ao dizer o que é o diagrama escurecer e explicarem sem explicar os detalhes o diagrama o que o diário the glass primeiro primeiro dos órgãos é mais conhecido mais usada mais popular do iml o diagrama de classe isso porque ali você pegar o disco time ele vai dizer isso vai aceitar esse é
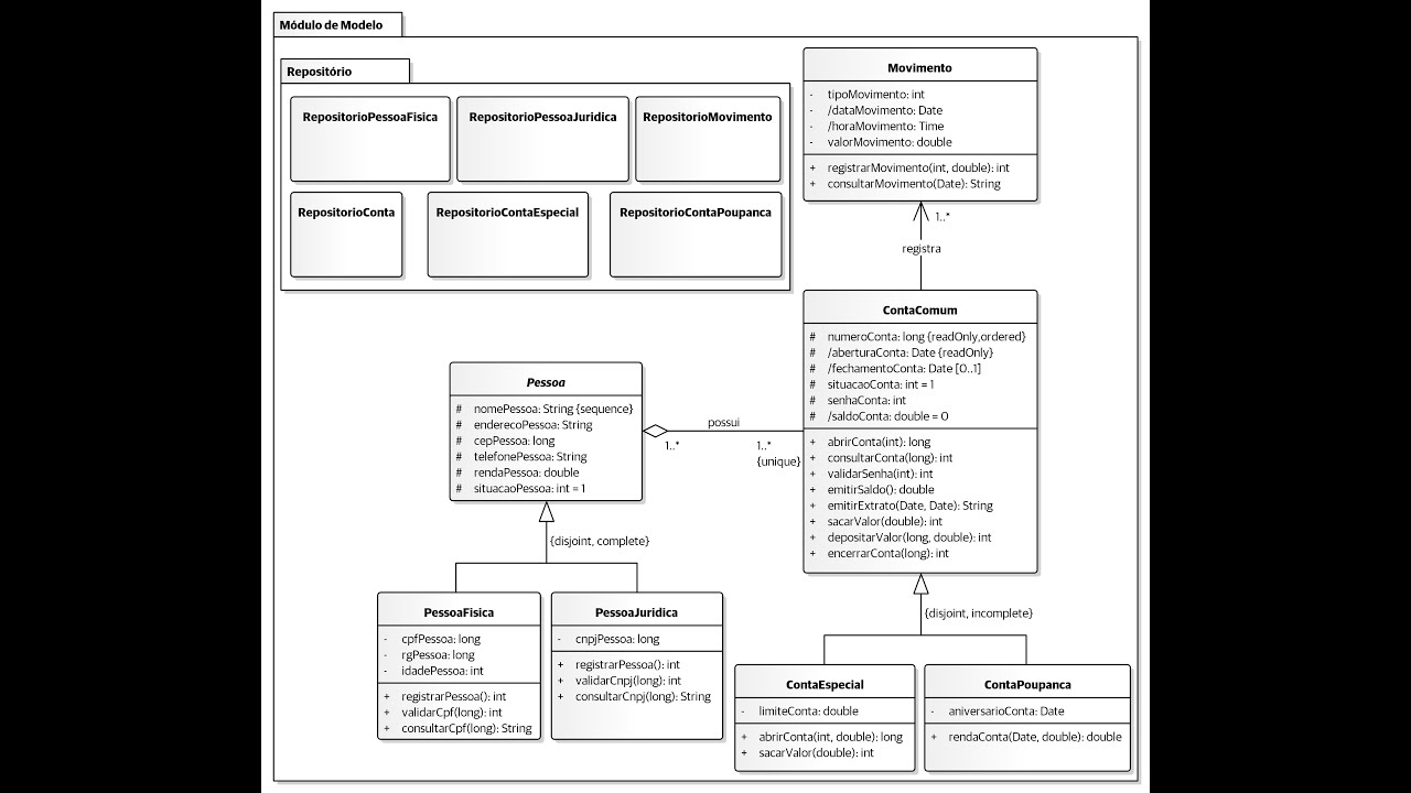
consenso da comunidade a declaração mas como é porque é mais comum porque geralmente ele dá apoio a outros grandes do software da cultural é e aí e como só fretado objeto for de classes vão ser as praças onde a grande classe muitas empresas mesmo que não adota o ml não adota a modelagem é é completamente expressivamente ainda assim muitas vezes ao vasculhar detalhes com comuns dos provedores quando discutiu com 11 ele fazer um rascunho mesmo que seja um quadro branco é o rasto de a grande classe e nas caixinhas dessa classe de produtos a clientes
facilitem e algumas linhas a cidade pudesse explicar a estrutura de software do objeto conclusão de classes que é a principal entidade não só orientar o objeto estava realmente muito comum as pessoas usam o mesmo de maneira e forma é que já ganha tem traços da própria gama disse relacionamento entre os cas não vou explicar a notação detalhes só vocês terem noção dessa figura que o órgão de classe parcial na verdade é escutar os conselhos onde cada caixa de hefner classe e aí tem as linhas são os relacionamentos das classes você vai ver a grande classe
mais pra frente porque a grama estrutural ea gama de objetos porque foi ele que me classificava o objeto da gama de objeto nossos valores dos atributos onde a grande classe a mostra os tipos atributo é classe produto que tem o atributo preço o preço do tipo de bolsa isso aparece na grande classe e que tinha grande ms mostra além disso mostra que o preço determinado momento da aplicação o preço era r$120 todos gostassem de 20 reais essa é a ideia de a gama de objetos e mostrar um objeto na classe objeto estava com o objeto
tem valores variáveis que aparece caminhos diferentes essa é justamente esses valores um exemplo de alguns objetos eu tenho vários objectos nosso produto mostrando clássico fosse um objeto então tenho valor de pulso objeto possa ter vários objetos de uma casa por exemplo nesse caso aí é a classe parcela tem três objetos espaciais a partir da claro parceiro o parlamentar 2 para 3 para 4 o voto objetos distanciar da mesma classe o que difere o objeto ontem que os valores das diárias são 31 por exemplo ano para 11 o da tchipipa 02 06 2006 enquanto no par
2 o dart pactual mesmo tributo mas o outro objeto 02 07 2006 com os meses são diferentes e 106 outra 070 de crack além de biblioteca de objeto mostra a fotografia do momento sistema neste momento o sistema tem esses da lusa como variáveis muros da noite a polícia a fotografia daqui a pouco alguém pode acreditar os campos aí e tem outros valores preços marianas o terceiro exemplo se a grama e estrutural ea gama de componentes e já ganhamos também usa muito o livro é dentro de r software principalmente a bater tudo só vai ver se
a água mais detalhes por fazer tudo sobe e desce a grama é mostrar uma visão mais alto nível do sistema visão um tempo de componentes não termos de classe classe é o nível ideal de modelo detalhado nível parte código de área de componentes mostraram ainda maior nesta base na arquitetura de software é definição de componentes e de uma estrutura lógica substituir o sistema brasileiro com o subsistema sabe usar muito o livro a idéia de que o componente é um subsistema essa hipótese vários tipos de componentes para ter companhia escolas do fomteatro país biblioteca tempo parecia
ajuda outras coisas documentação do software mas como é você ter componentes de código fonte mesmo ele pede que esteja componentes e outras até faz aqui é um exemplo de alguns componentes anotação em média é às vezes anotações simplificado possivelmente cada vez mais para frente quando fui ver já os componentes é apareçam a linha nesse caso quem resolveu colocar o exemplo a anotação mas vê boss vamos ver se mais completo da ml que os esses ganchinhos a ser que essas galinhas e essas bolinhas são chamada interface do componente interface provedora bolinha interface requerida o do hm
iml permite você mostrar e quem está provendo serviços pela interface provedores têm que utilizar um serviço leva a ser querido pela taxa de câmbio de uma caixa e às vezes um símbolo usei aqui para não confundir com classe um símbolo zinho deixa claro que aquilo não era fácil é um componente opcional também tenho é tratamento que não aparecem isso o tempo pessoas que tinham de atos de alguns componentes num ano usa essa até porque é difícil se fazer é ele passou o tempo todo ele é a mão livre por exemplo as pessoas não usam muito
passar para a china que tem um componente arquitetural essa componente de alguns componentes de um dos componentes da gama de implantação o último exemplo de agricultural muito parecido a área de componentes só que a idéia de implantação é um pouco mais informação mas associado com hardware como topologia de rede quando você foi implantar o sistema que quando vai estar rodando lançou o seu sol estava dando servidora está rodando a marca do cliente está andando será no tênis posto bancário eletrônico onde vai estar ocupado com a rede vai usar a internet mas a internet é ter
uma rede dedicada do sistema então qualquer estrutura física que o software rodar com essa idéia de reunir de implantação é mostrar um pouco da necessidade de hardware que o software precisar tom é o dragão de ouro no iml está o foco é um software a mesma média o foco em software mas também dá essa possibilidade de você especificar um pouco sobre hardware quando o software ele é funcionar só vai se implantar política de implantação pode dizer servidores a ação do trabalho do projeto de rede thaisa grande plantação pra isso só para dar um exemplo aqui
então vamos supor que o meu software a rodar na estrutura física como essa só o cachê onde há grandes componentes é para diferenciar é com grande área de plantação diferenciado de alguns componentes de componentes e 2d e não de implantação em 3d em compor sua casa mesmo prevê para não confundir com os componentes da gama de componentes normalmente é assim é flexível também a pessoa fala à mão livre não tem e não faço 3d por exemplo um pouco mais complicado também na mão de vocês a ferramenta tranquilo nesse caso aqui eu mostrando que o sistema
vai rodar na infraestrutura de hardware como essa é possível ver que o sistema bancário quando eu tenho um caixa eletrônico do conselho de comunicação tenho falou alto e teve 12 a e aplicação questionada por ser i don't e tem um servidor de arquivos que é chamado era eu posso dizer qual componente do dragão os componentes está rodando aqui no caixa eletrônico o componente do meu diário de componentes do sistema ons o subsistema não dizer se está rodando aqui no servidor de aplicação ao banco de dados os dados da minha meu software fumsoft manipula jantar armazenado
em um servidor de arquivos você consegue dizer qual é o hardware onde o sol tá tá sendo implantada pelo software vai ser executado mas que deve a gama de implantação é literatura bibliografia eu sempre coloquei é o capítulo a capítulo 2 do livro porque na verdade estão espalhadas capitão tem uma seção específica de agosto traz regras comportamentais sobre ele então as coisas foram retirados com meus dois capítulos o livro do boston jacobson que o e mail pessoal é essa eu vou colocar os dois para ficar sem especificar exatamente quais sessões os capítulos