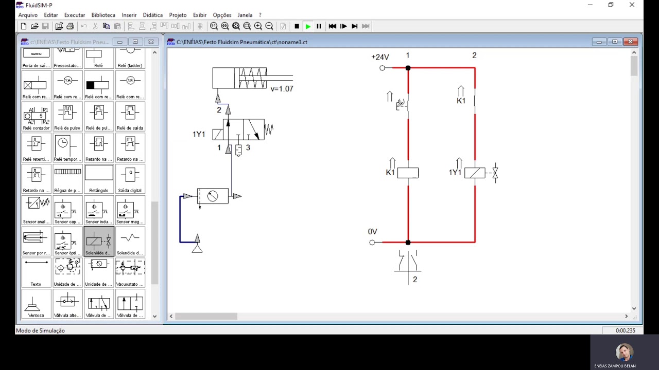
o Olá pessoal Professor Elias Mais uma aula aí para o nosso canal Nesta aula eu vou falar sobre eletropneumática ou melhor dizendo né continuar falando né sobre eletropneumática quiser assistir mais aulas de eletropneumática vai na playlist de pneumática então aqui ó nós temos um cilindro aqui ó no funcionamento só fazer aqui animação online maçã para você ver a mais demais não é e os dois recuo juntos né E se avança este avança e Record recuou juntos É isso aí olha só primeiro abençoar quando avança o b e é aí que repousas tá você olhar aqui
ó energizou energizou esse aqui corta a energia dos dois maravilha aqui em baixo né vou mostrar aqui para vocês ao o diagrama o que o circuito da dia de comando né eletropneumático E aqui ó e o circuito pneumático tá então como é que você cuida pneumático funcionar você precisa aqui né isso professores aqui a linha de ar quando você Energisa esta válvula direciona o fluxo para aqui aqui logicamente saiu a né E aqui avança o cilindro quando chega aqui no sensor né no sensor no caso que eu indiquei fim de curso aí Aqui eu estou
indicando um como se fosse um sensor wingsuit tá você sobe magnético também tem aula aqui no canal sobre isso tá então só provar na playlist de eletropneumática que você baixar tá vendo aqui ó só passou no sensor aqui esse ano só vai ativar segunda válvula né e vai precisar aqui e vai alcançar o cilindro quando esse aqui avançava né acionar o PS1 né ou o melhor dizendo o PS1 vai ter que ter a presença aqui do embolo e vai desligar e as duas válvulas fazendo com que não é o cilindro é recue é isso fazendo
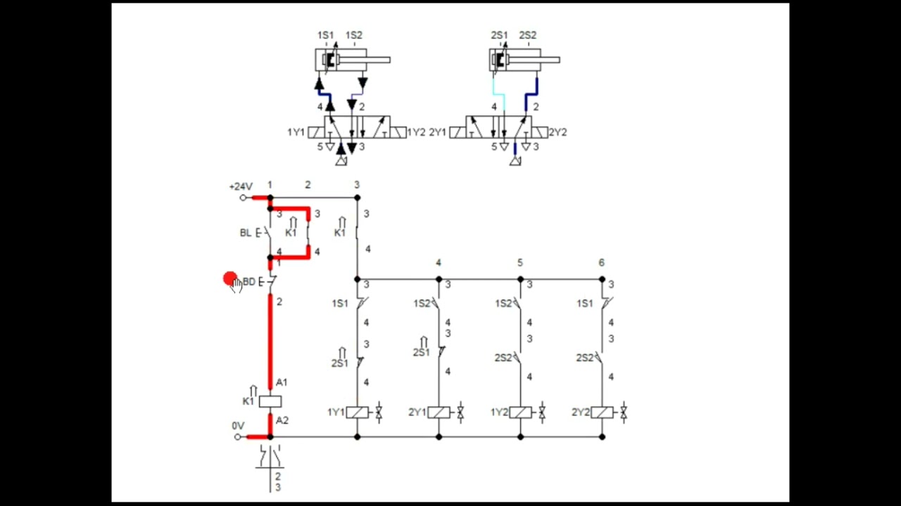
com que o senhor do Recreio Tá certo fazendo conhecimento dos ecoarem está pronto aí ó fez um ciclo já está pronto Que maravilha então vamos ver como é que funciona a elétrica isso aqui tá olha só aqui tá vendo Então aqui ó eu vou acionar o botão é isso o que vai dar início ao ciclo quando um religioso o botão é Lembrando que aqui já tem energia né é um comando 24 volts né então veio aqui ó aqui já tá energizado tá vendo ó porque esse botão tá fechado passa aqui pelo botão e é isso
aí a Energisa aqui energias aqui que energiza Energisa essa bobina e a bobina de calmo que maravilha ao energizar a bobina de cá um sapato ter tirado o dedo do botão né nessas alturas aqui nessa tira do botão fechou aqui Já fechou aqui é isso quando fechou aqui que que ele fez ligou essa solenoide aqui ó energizado o solenoide y1 fazendo com que o primeiro cilindro avance é isso primeiro segurança ah tá claro mas você ainda é uma só porque você piloto a válvula perfeito pela tá válvula então o primeiro assunto quando o primeiro avançou
ele acionou o bas1 melhor dizendo as1 E é isso que é isso aqui ó bom então depois que ela passou o sensor detector ângulo aqui e fechou aqui ao fechar aqui acionou né energizou aqui a Y2 ao energizar y2k gente é isso mandou pressão aqui a voz ou o segundo cilindro ao avançar obs1 detectou a presença do embolo e o que que ele fez desligou aqui ó ó tá vendo desligou aqui e cortou energia aqui do Carmo ao cortar a energia do k1 abriu aqui no Abril em abril aqui também e é isso aí e
ao abrir aqui rico ou aqui um pouquinho é um pouquinho sol e o Aécio né e voltou um pouquinho aqui abriu aqui o Diego y dois então é mentira né os dois não voltam juntos né esse aqui tem que voltar um pouquinho para poder se aqui voltar tá É isso aí então volta para totalmente juntos não né esqueçam também entendeu E aqui né quando voltou né saiu voltou a fechar aqui pronto para outro ciclo é legal pessoal Você quer aprender mais comandos elétricos né bom e até mesmo natureza mágica né você seja membro membro cursos
online se você não lembro você pode fazer todos os meus cursos online tem quatro cursos já completo né lá na área de membros e eu estou fazendo esse direto pneumática o pai de pneumática em breve também terão curso de CLP maravilha se você fosse falar se tornar membro faça um favor manda uma mensagem para mim manda um avisando né Qual é a sua área de interesse se a pena mágica da temática LP né Para que eu já Fique atento aí né No que eu posso te ajudar tá bom então legal Maravilha bom então o meu
compromisso pessoal com que você aprenda tá então eu vou ficar aqui enrolando pode assistir meus vídeos não tem enrolação eu vou deixar o vídeo longo mas não de forma alguma Tá então não há necessidade deixar esse vídeo logo Que maravilha então é isso aqui você não entendeu só assistir novamente vamos fazer o seguinte deixa eu explicar agora da maneira bem rápida Tá bom então só para ficar claro então apertar o botão energizou aqui em legislação bobina ao energizar essa bobina fechou aqui Nescau selo fechou aqui se já tiver dando botão ao fechar aqui no ISO
aqui que nos 18 São Fazendo esse lindo avançar é isso que é que a personalizado faz isso ainda avançar o prefeito aqui eu esqueci de voltar a valvúla aqui ó tá vendo fez o segundo avançar avançar ele acionar o s 11 né o S1 detetou em bolo fechando aqui e energizando aqui energizado Y2 avançando Y2 porque aqui você pilotam a válvula professores ou quem fez o sonho de avançar e a vossa UBS undetectable abriu aqui que cortou a energia daqui Abrindo isso aqui derrubar no selo Abril isso aqui é desenergizado y é isso aí quando
disse dizendo às 18 São ele volta um pouquinho aqui quando ele volta um pouquinho aquele abre aqui abre aqui desliga opção dois né e volta os dois né quase juntos tá bom Quase juntos maravilha então é isso aí pessoal Se gostou dá like se inscreva no canal ou seja membro no canal tá até a próxima