fala pessoal tudo bem lucas aqui direto do canal estudo na web esse aqui é mais um vídeo para a nossa série sobre o iml onde é que nós vamos falar um pouquinho sobre a gama de componentes na primeira parte do vídeo nós vamos ter um pouquinho seu conceito e no segundo momento nós vamos explorar dois exemplos prontos onde a gente detalhe um pouco mais na prática sobre o diagrama de componentes vamos entender um pouquinho dos seus conceitos depois a gente explora o diagrama bom primeiro dia todo o pessoal teremos componentes qual o seu objetivo e
quando fazê lo o principal objetivo do diagrama de componente pessoal e identificar quais são os componentes fazem parte de um sistema de um subsistema dos próprios componentes de classes e também de componentes externos é quando a gente fala componentes a gente fala que esse é o principal objetivo pessoal a gente quer resume tudo que é identificar quais são as partes do sistema que elas vão conversar com outras partes a gente pode ter um sistema conversando com outro sistema a gente pode ter um sistema conversando com o próprio sistema a gente pode ter conversa entre componentes
a gente pode ter algum componente que ele é que ele conversa diretamente com uma classe a gente pode ter um componente que conversa com componentes internos então a gente precisa definir isso ele precisa saber identificar esses componentes é vai ficar claro isso pessoal no exemplo prático então mas é legal você ter essa visão que o drama de componentes o objetivo dele é documentar e o processo ué o que cada um faz e qual que é o meio de comunicação que esses componentes ou sub sistemas ou sistemas ou classes que eles vão conversar com uma pessoa
quando a gente deve fazer então o diagrama de componentes de nanocomponentes ele é sempre feito para tornar mais clara como todos os componentes do sistema se relaciona certo sendo componentes em terra ou sendo componentes externos aqui eu tenho um exemplo de cada um tipo desses componentes onde vai ficar um pouco mais claro para vocês é exemplo de componente interno pessoa pode a gente pode colocar aqui um cadastro no banco de dados não imaginar que você tenha um formulário você vai ter lá um meio de comunicação a gente você vai precisar de escrever em forma de
componentes como que esse cadastro vai ocorrer se vai ter lá um local onde você vai falar que você tem um componente por exemplo formulário ou tela de cadastro que ela vai se comunicar com outro componente que é o banco de dados certo sobre os cursos são dois componentes distintos o do outros que de alguma forma se comunicam e fazem uma determinada é só um outro exemplo de componente é o externo como eu falo um exemplo claro que vai ficar fácil de você entender a integração por meio de pagamento a gente está falando aqui de um
sistema externo como o pagseguro paypal entre outros tipos de interações podem ocorrer aí por exemplo a gente tenha uma venda e converse né uma loja virtual chega em um momento lanús recalde onde você tem que informar os seus danos e que depois você informa seus olhos e vai concluir a compra aperta lá confirmou quero contar o sistema que ele vai se comunicar com outro sistema que vai ser lá do pagseguro por exemplo ele vai fazer uma se comunicar com alguma de alguma forma e vai envolver uma resposta pra você essa comunicação no caso aqui pra
nós vai ser tão importante o ponto é ocorre uma comunicação de um componente do nosso sistema com componentes de um sistema externo também o meio de comunicação no foco aqui a questão é você conseguir enxergar que o nosso sistema que está se comunicando com outro sistema agora vão entender quais são as representações gráficas dos componentes pessoal tem aqui uma imagem que não há qualidade não está tão boa mas eu acredito que vocês vão conseguir entender mesmo assim também pessoal bom primeiro ícone aqui pessoal a gente vê claramente com esse símbolo quer dizer que você está
quando você coloca ele no iml está falando que é um componente você pode colocar o nome dele e em identificá lo e identificar esse componente com o nome é o segundo é interface quando você coloca essa bolinha com esse traço quer dizer que você está informando que ali tem uma interface que de alguma forma ela vai se comunicar com algum componente também a terceira é a dependência que essa linha da cervejada com uma certa na frente isso quer dizer que uma dependência de alguma forma você vai fazer uma combinação com esses e se essas imagens
com esses com essas ferramentas em que geralmente o software se tornou conselheiro ou você mesmo fazendo no papel é você vai conseguir construir o diagrama existem mais alguns outros ícones mais basicamente eles fazem a mesma coisa só que ilustram um pouquinho diferente também é no diagrama vocês vão ver eu deixei isso um pouco visível lá e vou explicar para vocês também é só um detalhe que que é uma representação gráfica às vezes acontece um pouco diferente no outro dia grama a gente percebe que o primeiro que esse primeiro ataque esse primeiro ícone é ele está
aqui e ele está representando o componente de algum software e também não gosta política o que a gente está utilizando que naná virtual você percebe que ele é um losango aonde ele vai ter o nome eo ícone de componentes e também pequenininho aqui tá são formas que é o ml deixa você representar o caso e software que faz assim pode ser que algum software faça diferente é aquela história de raul m é um pouco flexível então você pode fazê la um pouco diferente então vamos lá agora detalhar um pouquinho sobre o diagrama bom pessoal eu
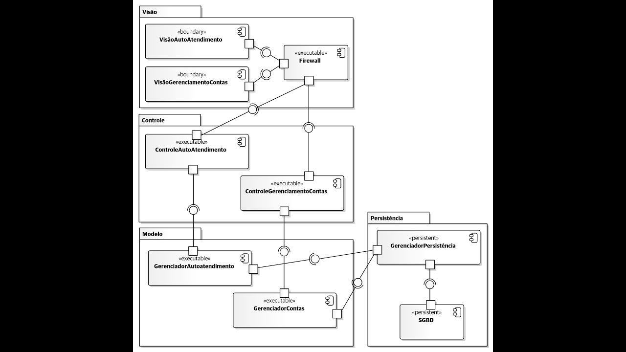
sempre te dá uma fundamentação e também seguir uma ordem sempre interessante está uma coisa que o costume também fazer você já deve ter percebido que é sempre manter o mesmo exemplo as coisas se encaixarem eu acho que faz mais sentido e dessa vez não vai ser diferente temos aqui o que ele mesmo exemplo do caixa eletrônico simplificado onde tem várias comunicações aqui que eu vou estar discutindo com vocês agora também um bom primeiro de tudo a gente tem aqui o ator que no caso um caixa eletrônico primeiro que a gente tem esse ator que ele
tem várias dependências tá e essa dependência ela está atrelada a três interfaces principais aqui tá vendo a gente tem aqui o i wish quer dizer de interface com o pessoal aqui no caso tem uma interface sacar a interface consultar interface transfer e só para você entender pessoal o cenário aqui é sempre aquele não se vocês acompanharam os outros vídeos o caixa eletrônico aqui ele o ator o ator pode ser uma pessoa ou pode ser um raio no caso do pessoal aqui ele está fazendo um papel do hardware ou seja está fazendo o papel borracha eletrônico
mesmo ou seja esse isso a carol e consultar o e transferir é a tela do sistema do caixa eletrônico também pessoal e no caso o nosso a nossa interface aqui as três estão atreladas a três componentes cada um indicando para um componente certo temos aqui o componente sacar dinheiro certo está a associado à interface sacar temos aqui a interface consultar dinheiro que está associada ao consultar saldo ea transferir que está associada ao transferir dinheiro se vocês repararem uma coisa é tanto o sacar dinheiro como o transfer dinheiro e fazem eles estão dependendo do consulta seja
deve imaginar o motivo porque ao fazer 11 uma transferência ou você sacar o dinheiro dependendo da quantidade que foi informada né elevado valor você precisa fazer uma consulta por isso que essa certa dependência em forma isso também é uma outra continuando aqui né o diagrama uma outra coisa que a gente costuma fazer às vezes é informar outros tipos de de comunicação e também de dependência por exemplo aqui nós temos aqui o sacar dinheiro que ele ele se comunica com outro componente uma forma de você falar que um componente se comunica com o outro é você
colocar essas a linha contínua e com esse vamos dizer assim esse meio círculo aqui e você está falando que esse componente sacar dinheiro do caso está dependendo do componente contagem de células só que esse componente ele é uma interface que a interface contagem de células ó que é uma interface e interna é esse mesmo sacar dinheiro ele tem uma ele ele também está atrelado a um outro componente que é uma que é uma interface em dam chamadas aqui depois temos aqui ou consultar saldo pessoal que ele está atrelado a consulta a um componente com sopa
esse componente ele interno ele está atrelado como se fosse pessoal a consulta é feita lá no banco de dados lá no back end também é só um exemplo temos aqui também o transferir dinheiro que ele está atrelado ele está dependendo da ele tem uma dependência do de uma interface chamada transferir pessoal é ficar bem claro que a onde a gente consegue falar descrever quais são os processos e quais são as dependências entre cada componente esse aqui pessoal exemplo apenas mas você consegue ver vários detalhes onde você consegue enxergar as dependências quais são os objetos que
no caso componentes que se relacionam quais são as classes em alguns casos e quais são as telas desse sistema que cada funcionalidade tem que ficar disponível um outro exemplo aqui pessoal que também eu deixei pronto que ele está um pouquinho mais detalhado só que ele foge um pouquinho do que a gente vem fazendo mas também um exemplo bem legal que vocês vão gostar bastante da certeza o pessoal e se esse exemplo aqui né um sistema de ead bem simplificado é claro mas vão conseguir entender aqui que ele está ele tem algumas particularidades bem interessantes que
a gente pode explorar nos diagramas bom é você deve ter reparado neste diagrama no outro que existe alguns estereótipos aqui que eu coloquei por exemplo aqui eu coloquei web web aqui a web services é que eu não coloquei um novo banco de dados que deu estende você pode colocar isso é super válido lembre se que o ml é muito flexível e você pode sempre colocar estereótipos comentários entre outras informações que você já já sabem que vocês podem colocar que ele viesse fazer sentido ocorre também então voltar aqui a gente vai ter que o sistema de
ead é no caso aqui a gente tem aplicação web que ela vai se comunicar com web service então o sistema de pontos não imaginar que sempre que um aluno faz uma aula ele vai somar um ponto por exemplo a gente imagina que a gente tem um sistema que dê pontos que já fazem isso ea gente só vai enviar que ele concluiu e vai ganhar 10 pontos a cada aula assistida e como esse sistema já existe ele vai ser por meio de uma e observe se que a gente vai se comunicar e a comunicação desse entre
o meu sistema o web que o ead e se observe se vai ser o resto aqui a gente consegue colocar reparem que no caso do falando que eu tinha meu ead ele tem uma dependência do do sistema de pontos que o meu apps aqui pessoal posso colocar a comunicação como que vai ocorrer a comunicação entre um sistema e outro pessoal olha que interessante isso a gente não tinha visto ainda a gente tem aqui um outro que é o sistema de vendas sistemas de vendas ele se comunica ele tem uma dependência com o sistema de com
a aplicação com ea de qualquer meio de comunicação http no caso isso acontece também com o site de vendas qualquer meio de comunicação com com o pagseguro por exemplo para seguro paypal entre outros http também no caso aqui eu coloquei só o site o nosso ea de fazer uma dependência do sistema de banco de dados no caso que é o nosso banco de dados onde vai gravar e armazenar as informações a esse exemplo é um pouco mais simples no entanto ele tem algumas particularidades que são mais interessantes eu diria porque assim pessoal além de você
define o fluxo das coisas não definir necessariamente mas é você colocar como que os seus componentes vão se comunicar você consegue colocar informações relacionadas também a infraestrutura é como que esses componentes vão se comunicar qual é o meio de comunicação isso é bem importante às vezes não levantar a forma de um componente vai se comunicar isso pode causar um tipo de atraso no projeto entre algumas outras coisas que podem ocorrer então sempre que possível sempre que possível coloquem o o o meio de comunicação nos seus grandes componentes que vão me ajudar bastante e nos seus
projectos também pessoal o pessoal é esse aqui foi o drama de componentes então eu queria deixar um convite pra vocês eu criei uma página um grupo no facebook eu deixo o linck na descrição do vídeo do canal eu na web aqui o pessoal queria deixar uma relação um pouco mais próxima entre a gente queria que vocês colocassem suas dúvidas eu voltar a postar o conteúdo que tal o que eu venho estudando e aqui a gente consegue dar uma diretriz maior dos nossos comentários e também nas próximas aulas que eu possa vir a gravar então eu
vou deixar ninguém na descrição solicita a participação ea gente começa a se falar aqui pelo grupo e também para os comentários eu tô vendo que a galera está interagindo bastante tem me deixado bastante animada também pessoal espero ter dado vocês e até o próximo vídeo bons estudos