e Fala galera beleza aqui o Wagner Rambo do WR kits higiene eu ia ser mais um vídeo de engenharia eletrônica a nossa clássica video aula de sexta no vídeo de hoje um controlador pwm para motores DC ou para outras cargas que você desejar vão utilizar um circuito integrado dedicado é o sg-35 25 a E aí você pode utilizar esse circuito integrado de baixo custo para esse tipo de controle sai bem mais em conta do que utilizar microcontroladores por exemplo ele não requerem programação tá bem interessante o vídeo de hoje já deixe seu like se inscreva no canal vídeo que é um oferecimento da toroid do Brasil se você precisa de transformadores toroidais ou indutores para os seus projetos droyd. com. br faça já a sua cotação e também Tiger com que a loja Fera em componentes eletrônicos tiger.
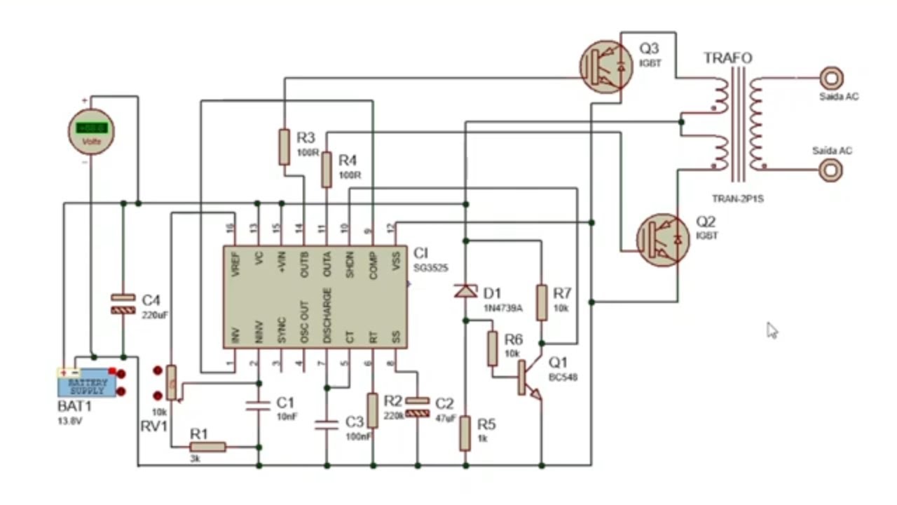
com pe. com. br acesse e faça seu pedido e utilize o cupom WR kits próprio desconto na e são prontos para Mais Uma clássica legendária de sexta Lets get [Música] o sg-35 25 a um circuito integrado para gerar o pwm e o que é interessante desse circuito que permite inclusive uma malha de controle conseguimos configurar várias frequências conseguimos ajuste de deste site e conseguimos também gerar deve times para acionamento de mosfets de potência é muito indicado no controle de fontes chaveadas e estudamos com riqueza de detalhes esse circuito integrado o nosso curso fontes chaveadas para iniciantes um se você não fez ainda esse curso o link está na descrição eu aproveito e digo para você que estamos na promoção de aniversário WR kits todos os cursos ou cinquenta por cento de desconto tá ficando com o pó wr-11 não tem erro muito fácil pelos 11 anos da empresa wr15 estão aplica enquanto os cursos você quiser eles têm acesso vitalício você pode aproveitar a promoção e estudar sem pressa hoje eu vou utilizar o circuito com um recurso um pouco diferente A ideia é termos uma frequência fixa mas alterando dois componentes ali você pode ser frequências diferentes e inclusive fazer com que a frequência seja ajustável também faz eu vou aproveitar as duas saídas a saída onde a saída 14 o e combinar os pwm pois São Pedro games encontra fase para gerar o único sinal resultante pwm com isso eu posso variar o dente de 0 a 100 porcento que é algo que não conseguimos com uma saída única aqui no sg-35 25 Quem fez o curso sabe estudamos bem isso e a partir daí é só aplicar nos eo pequeno-almoço test-drive e a partir da carga do motor que desejamos controlar a velocidade Nós escolhemos esse mosfet e seja adequado para esta cara tem também um ajuste de do ticico vai ser meu caso aqui um trimpot mas você pode utilizar um potenciômetro para ter aí um gerador pwm convencional e o que é interessante E aí podemos variar ele vai funcionar bem de 9 a 35 volts na entrada você pode variar tranquilamente essa atenção o que isso significa significa que podemos utilizar motores DC com esta faixa de tensão aqui de 9 a 35 volts na prática do a topologia que Como utilizar com 18 volts ele não geram pwm Então a partir de Nova ele já passa gerar por isso de 9 a 35 volts teremos o sinal pwm pode ser aplicado ao mosfet ele tem também o gerador uma tensão de referência bem precisa de 5.
1 volts mais e menos um por cento a sua precisão aqui pode ser utilizado em algum outro setor de um circuito maior por exemplo para gerar esta referência fixa independente da tensão de entrada teremos 5. 1 vou subir no 16 o PSG 35/25 a a faixa de frequência bem Ampla sem reta 400 kilowatts Como podemos ver aqui vamos conhecer o circuito o circuito resultante é este galera você não muito bem simples poucos componentes externos eu tenho sgq é de baixo custo e você encontra na Tiger conte Inclusive a Tiger conquistar montando kits baseados nas clássicas então pesquise lá para o WR kits item já alguns kits de algumas clássicas veja sempre pelo número da clássica o kit de componente é você já tem tudo a mão para adquirir e construir a sua casa certo Olha só vamos utilizar um potenciômetro no meu caso aqui um trimpot para o ajuste o teste que vai variar a tensão no pino 2 como entrada não inversora aqui do nosso amplificador de erro e o R1 e os e um determinam a frequência que aqui com esses valores 39 cai 10 anos para este arranjo aqui vai dar em torno de 3. 941 que o resto valor adequado você quiser uma frequência mais baixa pode por exemplo aumentar o valor desse capacitor fizeram uma frequência variável Pode ligar em série aqui o trimpot 1 ou o centro das cadisen cá para avaliar também a frequência caso você precisa o outro recurso legal do componente aquele tem um só tarde quando eu ligo alimentação ele não gera imediatamente pwm inicia incrementando durante saiko pouco a pouco até chegar no valor que está ajustado no G1 Oi e esse tempo de estabilização o capacitor C4 que assegura então utilizei sem micro ele vai levar um tempinho aí já alguns segundos para estabilizar é muito legal pois prover uma partida suave para o nosso motoro ele não sai girando imediatamente no valor ajustado ele começa do zero e vai incrementando Dante aos poucos até atingir o valor que está ajustar bem útil para evitarmos a Ixi currency motores as cargas indutivas apresenta o segredo para termos o DUT de 0 a 100 porcento é retificar a saídas aqui ó e como sinais são encontra a fase de um de dois que são diodos de sinal vão estar polarizados com R2 e retificando nesse nock para um sinal resultante único de pwm eu poderei variar de zero a cem porcento como veremos na prática é um neste ó neste ponto temos um pwm com a frequência de acordo com R1 C1 é gerada de 0 a 100 porcento com de saco EA partir disso é só dar um ganho de corrente que é a próxima etapa aqui eu tenho que um dia dois que são classe B pra funcionar com mosfet driver quem tiver pode utilizar o PC 4424 outro low-side drive mas esse é o low-side drive mais simples de mais baixo custo possível e que funciona muito bem bc337 npn bc327 PNP são ligados e o classe de pagar um grande corrente ao sinal pwm que vai aplicado Ok almoço fértil o que vai acionar o motor esse mosfet ou selecionei mais padrão possível aqui no Brasil e rf-640 e todo mundo deve ter aí em casa quem não tiver pode utilizar outros modelos canal n de acordo com o motor controlar resistor de Gate para nossa capacitância de entrada aqui pro ver uma carga uma partida para essa capacitância de entrada do gays e um podão para o caso de ocorrer algum problema aqui no circuitos anteriores mosfet não disparar sozinho um diodo de freewheeling para proteção contra picos de tensão reversa e o nosso motor E terá uma tensão de trabalho de acordo com atenção determinado aqui o melhor atenção VM será de acordo com o motor que você tem Infelizmente eu estou sem motores no meu laboratório vivo vou ter que fazer uma encomenda eu tenho motores de 6 volts Apenas tava olhando isso para fazer os testes práticos do circuito Infelizmente eu tenho motores de 6 volts mas eu vou utilizar um resistor de potência comprovando que estamos acionando de fato este resistor inclusive mostrando o aquecimento como um resistor aquece significa que estamos aplicando uma potência nele e queremos que o mosfet não aqueça e eu vou medir a temperatura dos dois na prática você vai ver que estamos de fato entregando a potência para carga que é o propósito desse circuito e mosfet trabalha gelado Como tem que ser e esse capacitor C2 aqui é bem interessante que ele dá uma suavizada no ajuste pwm vão quando eu movimentar to Import potenciômetro eu não jogo diretamente para um percentual de Dante final ele vai dar uma estabilizada ele realmente sua a VISA o meu ajuste funciona como uma espécie de filtro para tornar o ajuste um pouco mais suave por assim dizer o pai se você quiser assistir mas abrupto remova esse capacitor quiser uma suavização ainda maior aumente o valor dele ficar seu critério circuito é esse um circuito bem simples de entender principalmente quem é aluno do curso pode chaveadas iniciantes um tenho certeza que já matou a charada aqui tem ainda não é recomendo tá na promoção bancada agora venha comigo o circuito prático é esse eu já peço o seu like inscrição no canal e seja membro WR kits caso você queira o link está aqui embaixo também botão seja membro e Aproveite a promoção dos cursos wr-11 para 50 por cento de desconto vai durar poucos dias eu Aproveite mesmo e em vista do seu conhecimento sg-35 25 ao nosso trimpot para ajuste de Deus te saiko e os demais componentes aqui conforme o diagrama esquemático que em o download aqui na descrição como sempre porque mostrar mais você pode baixar eu vou 7 driver para os dois transistores bipolares de junção o capacitor de Soft Start o mosfet houve um dissipador aqui poderia ser um dissipador um pouco menor também Mas é interessante ter um dissipador para melhorar ainda mais a vida aumentar a vida útil do componente e isso a capacidade de transferir a potência para carga na cara que eu estou utilizando 47 anos por 10 watts resistor aqui e já vai servir para o nosso teste prático com osciloscópio vamos ver os sinais o circuito a variação do pwm eu vou medir a temperatura com termômetro aqui É nesse instante a minha cara encontra-se a temperatura ambiente aqui 22 graus Celsius pois está tudo desligado obviamente tô ligando circuito você vai ver o doherty aumentando com o Soft Start Oi ó nós estamos com that baixo agora vou aumentar aqui no trimpot E aí e veja que eu consigo variar de zero a cem porcento em amarela a saída do mosfet Drver em azul é o valor de dreno do mosfet agora de um ângulo mais aberto para você conferir eu vou aumentar aqui o DUT e perceba que ao ligar o circuito ele vai incrementar pwm até atingir o valor pré-ajustado E aí ele fixa Outro.
Legal é a sua visação capacitor de um micro proveio a já estão conseguindo ver que o sinal está beleza um pouquinho depois é da minha finalização da Rússia compare com o movimento aqui da chave e a resposta na tela um pouquinho depois o sinal estabiliza é isso que esse capacitor é que faz você pode aumentar o valor dele para ter um sinal ainda mais suavizado ou removê-lo substituir pormenores quiser algo mais rápido uma resposta mais rápida Depende das necessidades do seu projeto medindo aqui a temperatura o mosfet encontra-se a temperatura ambiente Oi e o resistor já tem uma aquecimento 42 graus Celsius nesse ponto você consegue visualizar o pwm esquerda circuito aqui no centro e o consumo à direita na fonte 12 volts 128 miliamperes zerei o pwm o consumo É apenas do próprio SG circuito bem baixo inferior a 20 MM amperes eu coloco e a medida que eu vou aumentando durante consumo vai aumentando pois estamos entregando mais potência para o resistor o máximo de Dante nós temos esse consumo registrar um pouco mais de 270 mil amperes para 12 volts e E aí eu posso aumentar aqui a minha fonte e foi isso eu vou aumentar o pwm vou aumentar o consumo também ó é a fonte vai até 31 volts nós temos 570 miliamperes deve estar esquentando bastante deixa eu ver aqui como é que está o circuito o mosfet está trabalhando tranquilo 25 26 graus celsius e o registro agora 103 graus Celsius tão vendo estamos entregando potência para carga com certeza o motor DC vai funcionar perfeitamente os 124 graus Celsius até vou diminuir a tensão aqui eu já aproveito e chama atenção de vocês se for testar o circuito o cuidado para não se queimar aqui no resistor de potência se testar com um resistor como eu estou fazendo veja que em 10 volts ele ainda funciona 19 e também o 8 não temos mais pwm Então a partir de 9 volts você pode utilizar o circuito sem problemas como está vendo aqui E aí e vamos verificar as temperaturas mosfet abaixo de 30 graus celsius e o resistor e continua acima de 100 graus celsius 105 graus Celsius a frequência está em torno de 3. 8 kilers como você pode ver ali no frequencímetro e eu movimento Dante EA frequência se mantém constante e esse é o propósito de um controlador pwm consigo 0 a 100 porcento de Dante como você está vendo aqui a fup no 16 eu consigo observar a atenção de referência 5 volts estamos em 5 volts por divisão ele ocupa uma resolução vertical em torno de 5 5. 1 volts essa tensão de referência é uma das saídas pwm e esse sinal aqui tá sincronizado com um sinal principal pelo 14 e no pino 11 nós temos esse sinal aqui é a resultante dos dois gera esse pulso e depois dos diodos o que já é o sinal aplicado aqui no amplificador classe B para acionar corretamente mosfet de potência é um sinal Amarelo o que está indo para o trem engate perdão para o gay do mosfet o e temos também aqui o aspecto de onda dente de Serra do capacitor 10 não responsável por gerar a Frequency frequência de operação do circuito E aí galera mais uma clássica no seu WR Kennel desde fevereiro de2014 tem sexta tem plástica sempre aqui no WR kits Xenon feedback comentários sugestões para projetos futuros comentem bastante aqui embaixo vamos trocando idéias depois da aula tá certo esse foi mais um vídeo de engenharia eletrônica a nossa clássica video aula de sexta deixa o seu like se inscreva no canal maratona os nossos mais de 3.